2023年4月5日,歐盟(EU)在其官方公報上發布了執行決議(EU) 2023/740,更新了歐盟玩具安全指令2009/48/EC的協調標準清單。該決議((EU) 2023/740)將取代2021年11月份歐盟在其官方公報上發布的(EU) 2021/1992決議,并在發布之日起正式生效。
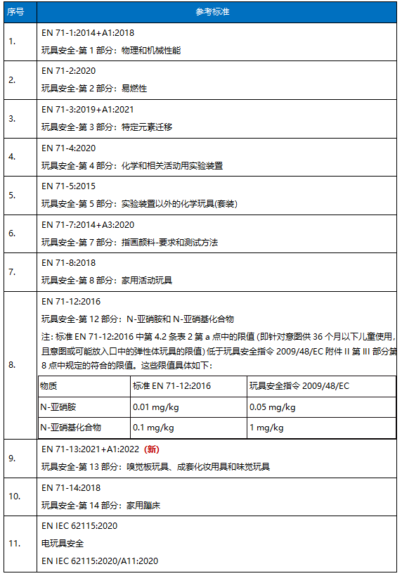
此次更新涉及玩具安全標準EN 71-13,新的協調標準清單如下:

2009/48/EC是歐盟的玩具法規,被稱為“史上最嚴格的玩具標準”規定了玩具的機械物理性能、燃燒性能、化學性能、放射性能、電動安全性能等要求,這些要求的相關協調標準會在歐盟官方公報上實時更新。產品只有滿足了這些協調標準才會被假定滿足2009/48/EC能進入歐盟市場流通。
溫馨小提示
玩具安全標準日趨嚴格,中認聯科建議出口歐盟的玩具企業提高自己產品的風險意識,及時按照新要求對自己的產品進行測試,嚴格管控玩具產品質量,確保玩具產品符合相關標準要求,規避出口貿易風險。我司擁有豐富的產品檢測經驗,可助您輕松了解產品是否安全合規,如果您有需要,請隨時與我們聯系,我們的工程師將在第一時間為您服務!